町内で活動されている皆さんの中に、「こんな人材を育てたい」「こんな活動で地域を元気にしたい」といった想いをお持ちの方はいらっしゃいませんか?そんな想いを形にする一歩として、現在「令和8年度人材育成支援事業」の申請を受け付けています。隠岐全域に広がる人づくりを応援する本事業、その概要をご紹介します。
地域に根ざす「人づくり」を支援します。
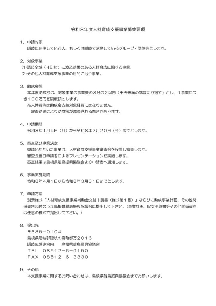
この「人材育成支援事業」は、隠岐4町村(隠岐の島町、西ノ島町、海士町、知夫村)における人材育成を支援するため、島根県離島振興協議会が実施しているものです。地域で活躍する人を育て、次の世代につなぐ活動や学びの場づくりなど、隠岐全体に波及効果がある事業が対象となります。
団体だけでなく個人でも申請が可能ですので、地域のために一歩踏み出したい方にとって貴重な機会です。
申請は令和8年2月20日まで。3月にプレゼンも行っていただきます。
本事業は、令和8年1月5日から2月20日まで申請を受け付けています。申請にあたっては、所定の様式(交付申請書・事業計画・予算書など)を島根県離島振興協議会(隠岐広域連合)へ提出いただきます。申請内容は審査会でのプレゼンテーションも含めて審査され、採択された場合は最大100万円(対象経費の2/3以内)の助成を受けることができます。
なお、人件費など一部経費は対象外となるほか、審査の結果、助成金額が減額される場合もありますので、事前の計画づくりが重要です。また、事業の実施期間は令和8年4月1日から翌年3月31日までとなっており、完了後は実績報告書の提出が必要です。
地域の未来を担う人材を、地域の中で育てる。その力強い後押しとなるのが、この人材育成支援事業です。「やってみたい」と思う気持ちを、ぜひ形にしてみませんか?ご不明な点があれば、いつでもご相談ください。皆さんからのご応募をお待ちしています。
■人材育成支援事業に関するお問い合わせはこちら
島根県隠岐郡隠岐の島町都万2016
隠岐広域連合内 島根県離島振興協議会
電話:08512-6-9150
【発信元情報】
隠岐の島町役場 地域振興課
連絡先:08512-2-8570


